Governo do Paraná
  • Ir para o conteúdo
  • Ir para a navegação
  • Ir para a busca
  • Acessibilidade
  • Mapa do site
Redes Sociais do Governo do Paraná
  • Instagram
  • Twitter
  • Facebook
  • Youtube
  • Tiktok
  • Linkedin
  • Whatsapp
  • Vimeo
  • Estrutura
  • Agência de Notícias
  • PIÁ
  • LGPD
  • Ouvidoria
  • Portal da Transparência
  • Pessoas Desaparecidas
  • Contraste
  • Acessível em libras

PARANACIDADE PARANACIDADE

Navegação principal

  • Inicial
  • PARANACIDADE
    • Institucional
      • Quem é quem
      • Objetivos
      • Missão
      • Compromissos
      • Diretrizes
      • Sede/Escritórios Regionais
      • Superintendentes
    • Base Legal
      • Lei de Criação
      • Contrato de Gestão
      • Estatuto
      • Organograma
      • Regimento Interno do Conselho de Administração
      • Captação de Recursos Humanos
      • Manual de Gestão Documental
    • Planejamento
      • Planos de Ação Estratégica
      • Relatórios de Gestão
    • Regulamento Interno de Licitações e Contratos
      • Regulamento Interno de Licitações e Contratos (vigente até 20/01/2026)
      • Regulamento Interno de Licitações e Contratos (vigente a partir de 21/01/2026)
      • Plano de Contratações Anual/2026
    • Planos de Trabalho
    • Carta de Serviços
  • Transparência
  • LGPD
    • Atendimento ao Titular dos Dados
    • E-book — LGPD no PARANACIDADE
    • Encarregado pelo Tratamento dos Dados Pessoais
    • Glossário de Proteção de Dados Pessoais e Privacidade da ANPD
    • Política de Privacidade e Proteção de Dados Pessoais
  • Financiamento Municipal
    • SFM
      • Funcionamento do Sistema
      • Regulamento Operacional Geral
      • Documentação Necessária
      • Etapas do Processo
      • Projetos Elegíveis / Prazos
      • Condições de Financiamento
      • Simulador de Financiamento
    • Minutas de Editais
  • Legislação Política Urbana
    • Lei do SFM
    • Regulamento do FDU
      • Lei nº 8.917/88
      • Decreto n° 3736/97
      • Anexo ao Decreto n° 3736/97
    • Lei de Responsabilidade Fiscal
    • Plano Diretor Municipal
    • Estatuto das Cidades
    • Lei Estadual 15.229/06
    • Instruções Normativas
  • Programas Internacionais
    • Paraná Urbano I (1996 - 2000)
      • Proposta de Empréstimo
    • Paraná Urbano II (2002 - 2006)
      • Proposta de Empréstimo
      • Relatório de Término de Projeto
    • Paraná Urbano III (2020 - 2027)
  • Comunicação Visual
    • Logomarca PARANACIDADE
    • Governo do Estado
    • Placas e Adesivos
    • Outras Logomarcas
  • Notícias
    • Arquivo - Editais
    • Autorizações Para Licitações
    • Notícias
  • Links
  • Contato
    • Fale com o Ouvidor
    • Fale com a Paranacidade

Serviços para você!

Municípios Habitação Infraestrutura
  • Municípios
    • Consultar andamento das obras nos municípios
    • Consultar débitos ambientais para emissão de certidão negativa
    • Consultar licitações autorizadas aos municípios
    • Consultar Paranainterativo
    • Consultar se o CPF ou o CNPJ está inscrito no Cadin
    • Emitir guia para pagamento de multas ambientais
    • Solicitar financiamento do BRDE
    • Solicitar licenciamento ambiental
  • Habitação
    • Cadastrar-se em programa habitacional da Cohapar
    • Conhecer os projetos habitacionais da Cohapar
    • Emitir 2ª via do boleto da Cohapar
  • Infraestrutura
    • Conhecer a Estrada de Ferro Paraná Oeste S.A - Ferroeste
    • Consultar a localização dos aeroportos do Paraná
    • Consultar a malha rodoviária do Paraná
    • Consultar horários e tarifas do ferry boat da Baía de Guaratuba

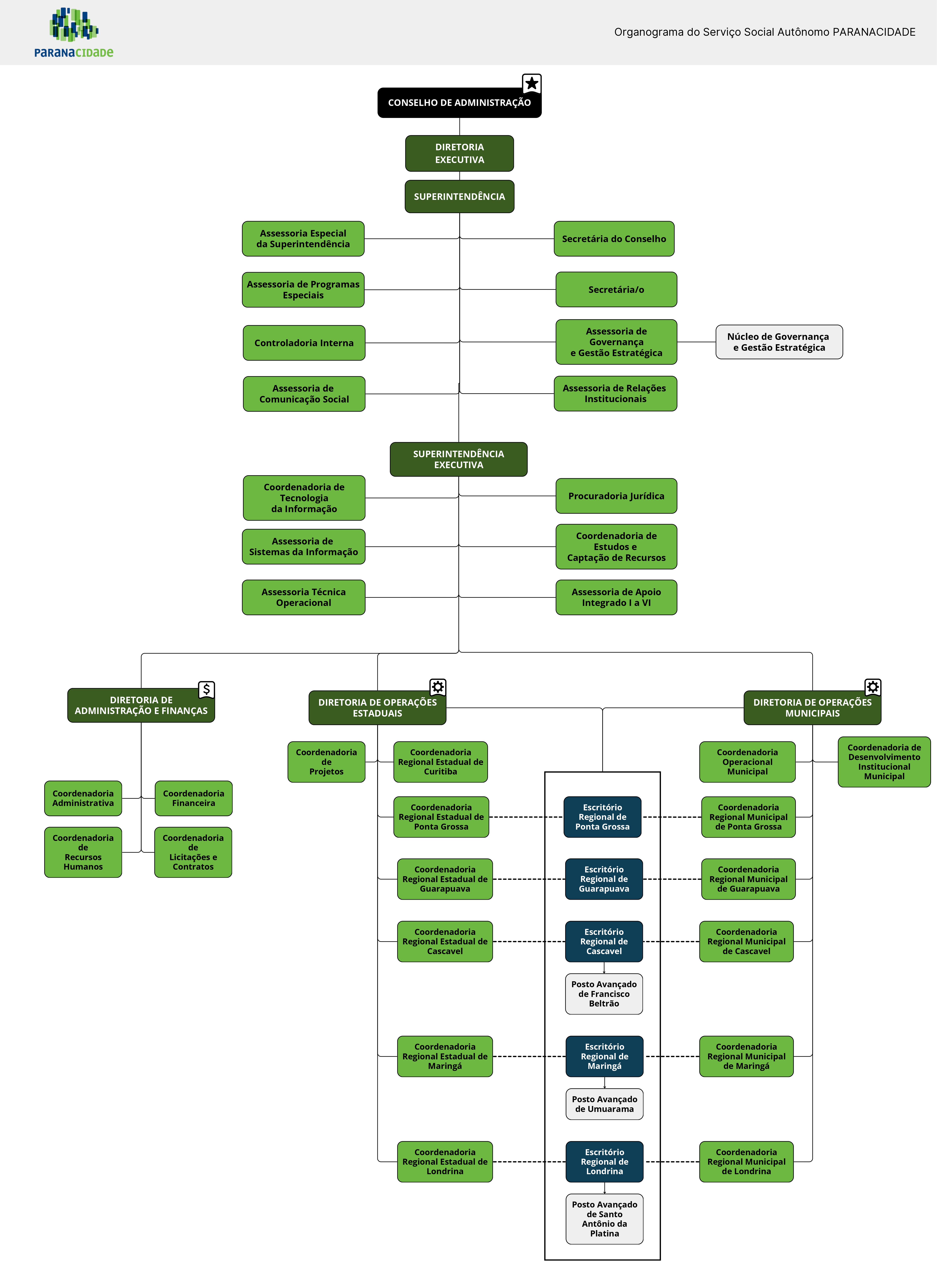
Organograma

 

Organograma 2024
    Compartilhe:
  • Voltar
  • Início
  • Imprimir
  • Baixar
  • Mapa do site
  • Denuncie Corrupção
  • Ouvidoria
  • Transparência Institucional

Navegação principal

  • Inicial
  • PARANACIDADE
    • Institucional
      • Quem é quem
      • Objetivos
      • Missão
      • Compromissos
      • Diretrizes
      • Sede/Escritórios Regionais
      • Superintendentes
    • Base Legal
      • Lei de Criação
      • Contrato de Gestão
      • Estatuto
      • Organograma
      • Regimento Interno do Conselho de Administração
      • Captação de Recursos Humanos
      • Manual de Gestão Documental
    • Planejamento
      • Planos de Ação Estratégica
      • Relatórios de Gestão
    • Regulamento Interno de Licitações e Contratos
      • Regulamento Interno de Licitações e Contratos (vigente até 20/01/2026)
      • Regulamento Interno de Licitações e Contratos (vigente a partir de 21/01/2026)
      • Plano de Contratações Anual/2026
    • Planos de Trabalho
    • Carta de Serviços
  • Transparência
  • LGPD
    • Atendimento ao Titular dos Dados
    • E-book — LGPD no PARANACIDADE
    • Encarregado pelo Tratamento dos Dados Pessoais
    • Glossário de Proteção de Dados Pessoais e Privacidade da ANPD
    • Política de Privacidade e Proteção de Dados Pessoais
  • Financiamento Municipal
    • SFM
      • Funcionamento do Sistema
      • Regulamento Operacional Geral
      • Documentação Necessária
      • Etapas do Processo
      • Projetos Elegíveis / Prazos
      • Condições de Financiamento
      • Simulador de Financiamento
    • Minutas de Editais
  • Legislação Política Urbana
    • Lei do SFM
    • Regulamento do FDU
      • Lei nº 8.917/88
      • Decreto n° 3736/97
      • Anexo ao Decreto n° 3736/97
    • Lei de Responsabilidade Fiscal
    • Plano Diretor Municipal
    • Estatuto das Cidades
    • Lei Estadual 15.229/06
    • Instruções Normativas
  • Programas Internacionais
    • Paraná Urbano I (1996 - 2000)
      • Proposta de Empréstimo
    • Paraná Urbano II (2002 - 2006)
      • Proposta de Empréstimo
      • Relatório de Término de Projeto
    • Paraná Urbano III (2020 - 2027)
  • Comunicação Visual
    • Logomarca PARANACIDADE
    • Governo do Estado
    • Placas e Adesivos
    • Outras Logomarcas
  • Notícias
    • Arquivo - Editais
    • Autorizações Para Licitações
    • Notícias
  • Links
  • Contato
    • Fale com o Ouvidor
    • Fale com a Paranacidade
Governo do Paraná Secretaria das Cidades

PARANACIDADE

Rua Eurípedes Garcez do Nascimento, 1195 - Ahú - 80540-280 - Curitiba - PR MAPA

Horário de Atendimento: das 08h30 às 12h00 e das 13h30 às 18h00.
41 3350-3300


Desenvolvido pela Celepar